beats365(中国区)-唯一官方网站
返回首页
网站首页
新闻动态
工作简报
政策资讯
重大项目专题
>>
政策资讯
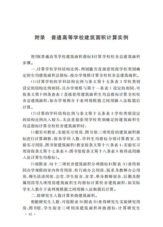
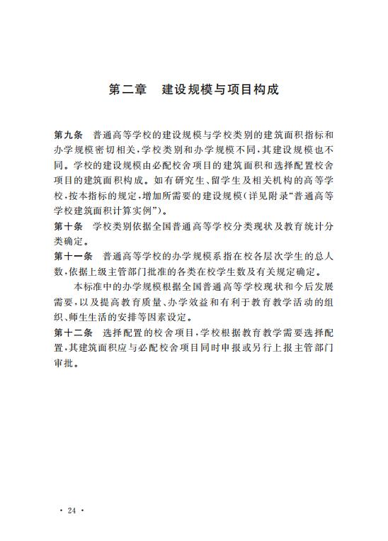
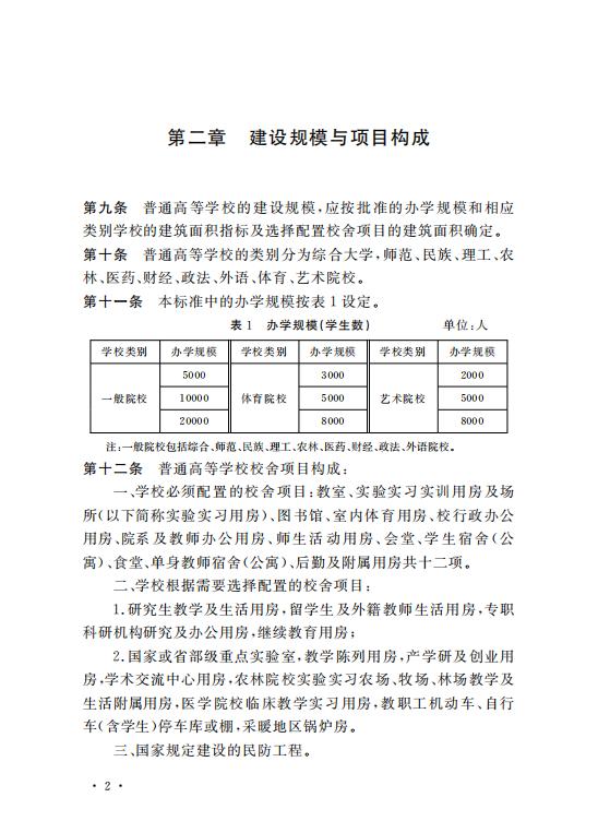
普通高等学校建筑面积指标(2018年3月)(建标191—2018)
作者:住房城乡建设部 来源:住房城乡建设部 发布时间:2023年04月07日 18:25
[打印当前页]
[关闭当前页]
相关附件:
普通高等学校建筑面积指标(2018年3月)(建标191—2018).pdf
上一篇:
国务院办公厅转发国家发展改革委、财政部《关于规范实施政府和社会资本...
下一篇:
综合医院建设标准(建标110-2021)